七禾网
7月14日,证监会公告显示,证监会近日同意上期所合成橡胶期货及期权注册,要求上期所做好各项准备工作,保障合成橡胶期货及期权的平稳推出和稳健运行。
一、什么是合成橡胶
合成橡胶是采用化学方法人工合成的一种性能类似或超过天然橡胶的新型有机高分子弹性体,它是以石油、天然气、煤炭等为初始原料,通过多种化学方法先制取合成橡胶的基本原料(即单体),再经过聚合或缩合反应以及凝聚、洗涤、脱水、干燥、成型等工序,制得具有弹性的高分子均聚物或共聚物。其具有高弹性、绝缘性、气密性、耐油、耐高温或低温等性能,产品种类多样化与精细化,因而广泛应用于工农业、国防、交通及日常生活中。
据了解,合成橡胶是三大合成材料之一,广泛应用于工业、国防、交通及人民日常生活各个方面。合成橡胶品类众多,主要流通品类由丁二烯橡胶和丁苯橡胶构成。其中,丁二烯橡胶具有市场广泛代表性,其表观消费量和可供交割资源具备作为期货标的物的基本条件,而丁苯橡胶型号较多,具体到单一型号占比较小,可交割资源不足。因此,上期所拟将合成橡胶期货合约的标的设置为丁二烯橡胶。
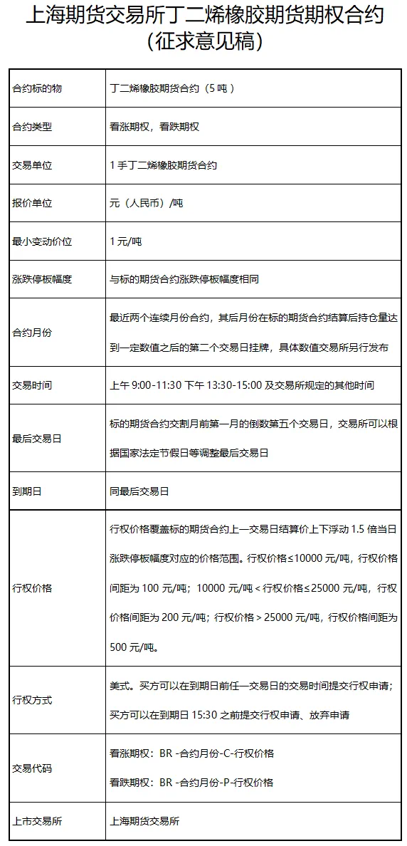
二、合成橡胶期货合约规则

来源:上海期货交易所
三、丁二烯橡胶Vs天然橡胶
合成橡胶公开征求意见交割相关规则对比:
来源:国泰君安期货运营中心
四、合成橡胶产业链

合成橡胶产业链覆盖面广阔,从上至下覆盖了石油炼化、合成橡胶生产、橡胶制品及应用行业等领域。上游原料主要来自石油、天然气炼化加工制得的基础原料及其衍生产出的基本有机原料,包括石脑油、 丁二烯、苯乙烯、丙烯腈、氯丁二烯、异丁烯、异戊二烯等。 中游包括通用与特种合成橡胶生产厂、贸易商、化工品仓储行业及相关运输行业等。 下游包括轮胎制造、乘用车与重卡汽车制造、鞋业、胶管胶带等其他橡胶制品、改性材料行业等。