服务热线 181-2455-7841

为您提供专业、快速、全面的市场资讯!

当前位置:首页 > 市场资讯期权学院
牧原食品股份有限公司:公司及控股子公司拟以自有资金进行玉米、豆粕、生猪等商品期货的套期保值业务
发布时间:2023-12-11 12:39:26| 浏览次数:

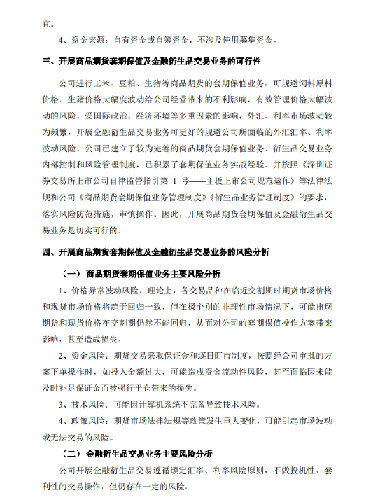
  12月6日,牧原食品股份有限公司发布关于开展商品期货套期保值及金融衍生品交易业务可行性分析报告。报告提到,为规避饲料原材料价格及生猪价格大幅度波动给公司经营带来的不利影响,公司及控股子公司拟以自有资金进行玉米、豆粕、生猪等商品期货的套期保值业务,有效管理价格大幅波动的风险。公司及控股子公司开展商品期货套期保值业务,所需保证金和权利金最高占用额不超过人民币8亿元(不含期货标的实物交割款项),有效期内可循环使用。同时,授权期货决策小组具体负责公司的商品期货套期保值业务有关事宜。交易期限:自2024年1月1日起至2024年12月31日。

牧原食品股份有限公司:公司及控股子公司拟以自有资金进行玉米、豆粕、生猪等商品期货的套期保值业务

牧原食品股份有限公司:公司及控股子公司拟以自有资金进行玉米、豆粕、生猪等商品期货的套期保值业务

牧原食品股份有限公司:公司及控股子公司拟以自有资金进行玉米、豆粕、生猪等商品期货的套期保值业务

牧原食品股份有限公司:公司及控股子公司拟以自有资金进行玉米、豆粕、生猪等商品期货的套期保值业务

牧原食品股份有限公司:公司及控股子公司拟以自有资金进行玉米、豆粕、生猪等商品期货的套期保值业务

牧原食品股份有限公司:公司及控股子公司拟以自有资金进行玉米、豆粕、生猪等商品期货的套期保值业务

 
 
 上一篇:卓创资讯:11月份在产蛋鸡存栏量维持稳定,12月或增至近两年高点
 下一篇:光大期货:12月6日能源化工日报

请留下您的联系方式,以便于我们更好的服务

*

*

咨询在线客服